简体版
|
繁体版
支持IPv6
集
网站首页
政府信息公开
政策法规
机关党建
常用下载
网上办事
专题专栏
26820807
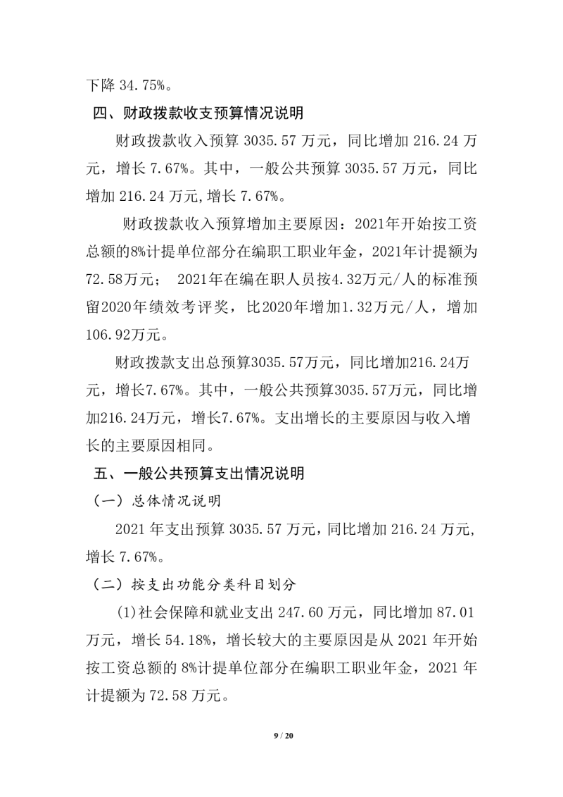
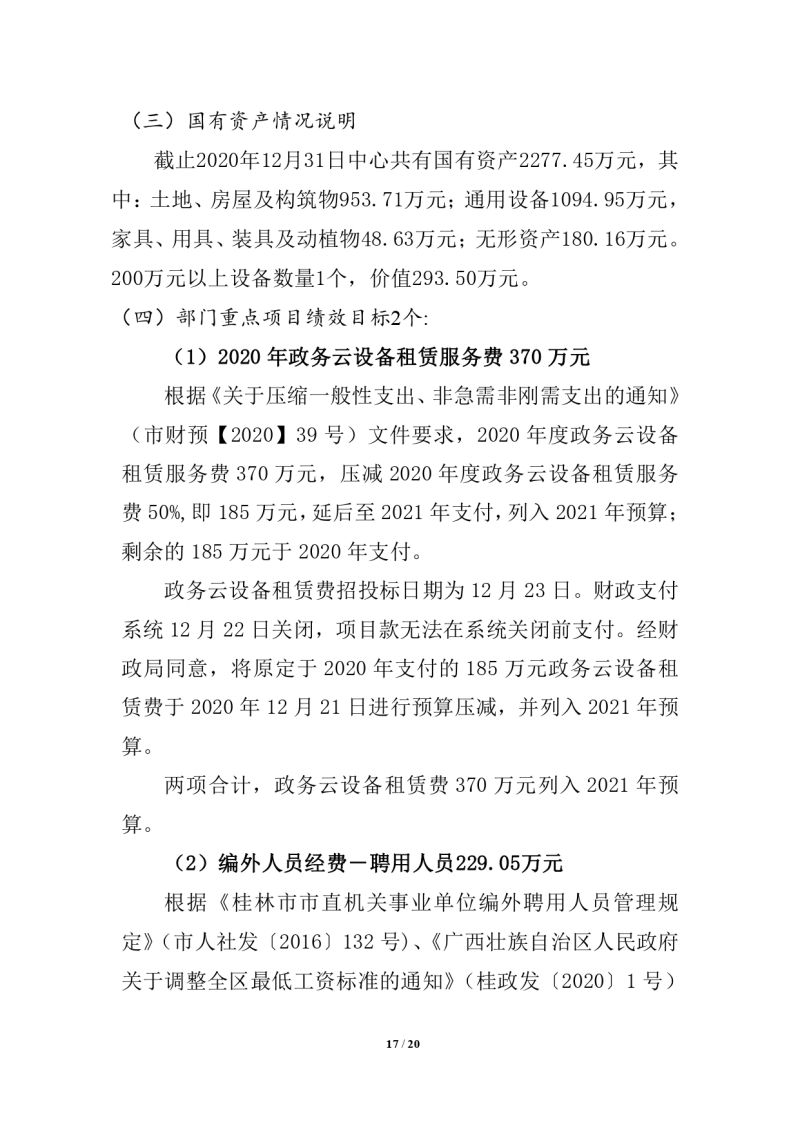
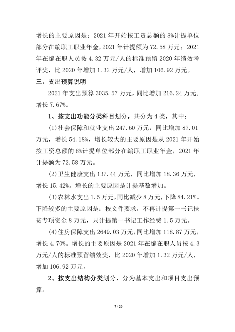
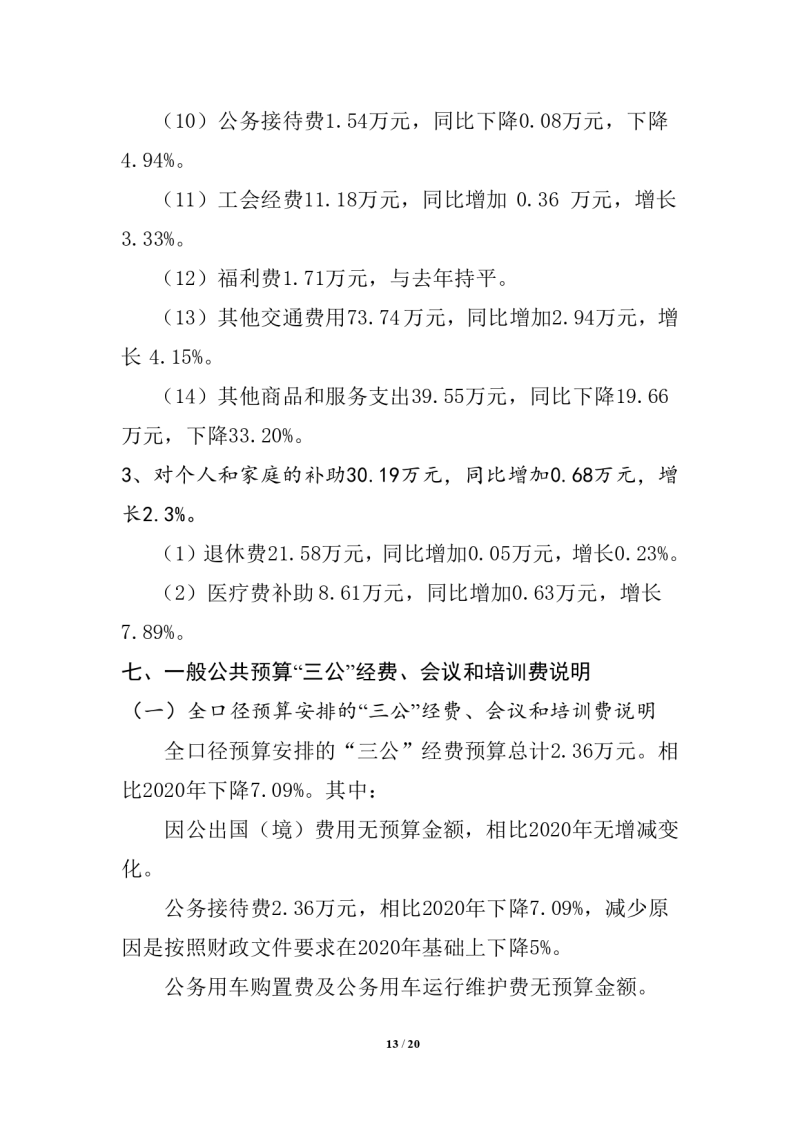
桂林市住房公积金管理中心2021年部门预算说明
20
桂林市住房公积金管理中心
桂林市住房公积金管理中心
2021-07-22
244715
财政信息
政务公开工作制度
政府信息指南
法定主动公开内容
统计信息
人事信息
行政执法
财政信息
机构概况
规划计划
权力清单和责任清单
政府信息公开年度报告
依申请公开
桂林市住房公积金管理中心2021年部门预算说明
发布日期: 2021-07-22 15:45