简体版
|
繁体版
支持IPv6
集
网站首页
政府信息公开
政策法规
机关党建
常用下载
网上办事
专题专栏
26820418
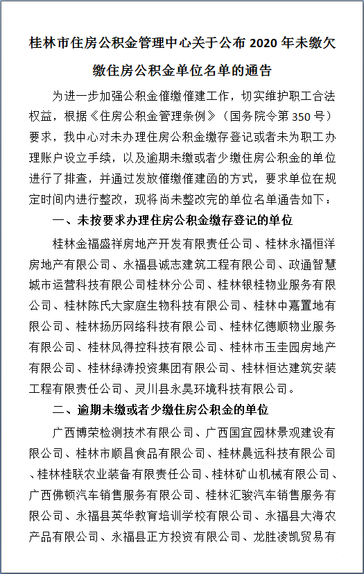
桂林市住房公积金管理中心关于公布2020年未缴欠缴住房公积金单位名单的通告
20
桂林市住房公积金管理中心
桂林市住房公积金管理中心
2020-12-29
244713
行政执法
政务公开工作制度
政府信息指南
法定主动公开内容
统计信息
人事信息
行政执法
财政信息
机构概况
规划计划
权力清单和责任清单
政府信息公开年度报告
依申请公开
桂林市住房公积金管理中心关于公布2020年未缴欠缴住房公积金单位名单的通告
发布日期: 2020-12-29 17:25